关怀版
首页
政务公开
渝快办
互动交流
环境质量
首页
>
环境质量
>
大气环境质量
>
空气质量排名
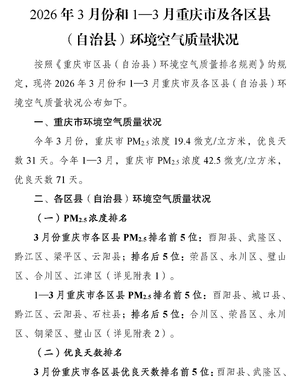
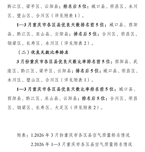
2026年3月份和1-3月重庆市及各区县(自治县)环境空气质量状况
日期:
2026-04-15
【
字体:
大
中
小
】